Hur ser organisationen ut?
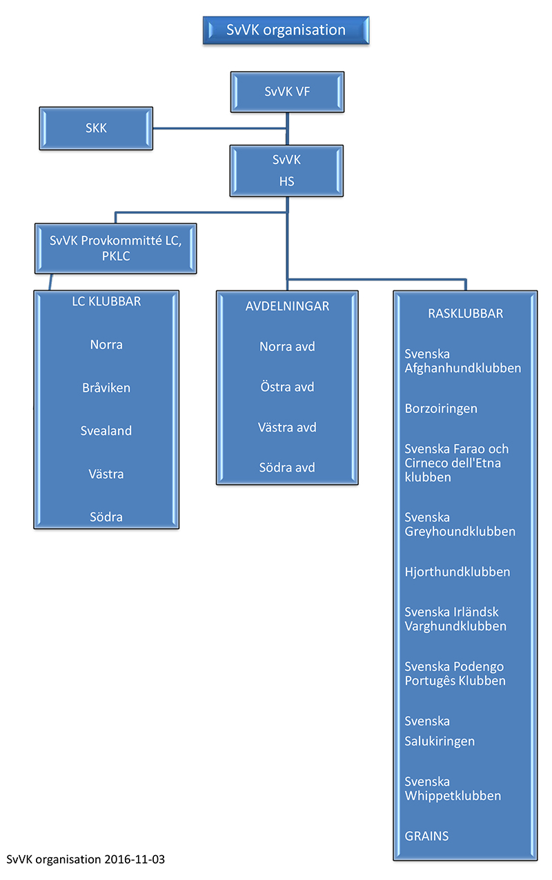
VF – vinthundfullmäktige, sammanträder minst en gång om året.
Delegater väljs av avdelningar och rasklubbar.
Utser medlemmar till HS – huvudstyrelsen.
Fattar alla övergripande beslut och överser allt arbete i SvVK.
VF – vinthundfullmäktige, sammanträder minst en gång om året.
Delegater väljs av avdelningar och rasklubbar.
Utser medlemmar till HS – huvudstyrelsen.
Fattar alla övergripande beslut och överser allt arbete i SvVK.